首页
新闻动态
新闻速递
新品展会
行业访谈
经典专题
专题论坛
沧海遗珠•玄音杂谈
浩瀚古典
全频,号角,单端
PC-HIFI与耳机耳放
永远的BBC
百万俱乐部
音响的方向
黑胶天地
西电之家
品牌用家
排行榜
二手器材
成品区
音箱
功放
音源
线材
AV器材
其他器件
材料配件区
电子管,管座,变压器
电感,电阻,电容,电解
接插头座,线基,焊锡
单元,分频与箱体
LP配件
垫材和架子
电位器,运放与套件
电源处理与其他
碟片区
爵士与蓝调
摇滚
古典
欧美日韩
示范,轻音乐与电影音乐
中乐与华语
经典视频
好碟介绍
大师榜
音源
古典音乐
爵士
摇滚
中乐
电影原声
轻音乐
欧美流行
华语
日韩
其他
视频
经典演绎
动手DIY
胆机
扬声器
音源
线材与配件
材料元件
铭器线路与高级定制
经验心得
交友家访聚会
试听点•评测
家访
交友
聚会
音响行
淘宝链接
请您
【
注册
】/ 【
登录
】
当前位置:
首页>
DIY
>
胆机
两款超三极管接法的功率放大器
提供者:
j (202.98.180.199)
发布时间:
2000-12-29 11:22:24
点击数:
17883
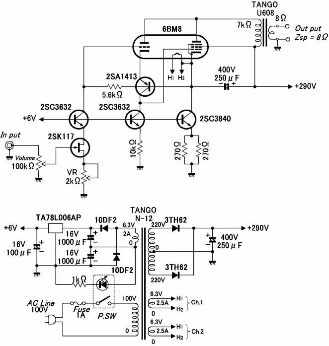
超三极管接法是日本发烧友制机中常见的电路。其特点是将各种有源器件通过电路结构,用
级联方式有机地组合起来,使之充分发挥各自特点,改善电路性能,满足所期望的音效。由于这种
电路在声音还原上有自己的独特性,在日、港、台的发烧友中甚至组成了超三极管接法电路的群
体。这里的两款电路均出自日本《无线と实验》,供大家参考。
发表评论
共
0
条评论
共0个1/0页