当前位置:首页>专题论坛>全部
-
·
各位江门市青年音响协会的会员请注意!
(作者:乐林8t 时间: 点击数: 428)
- 收藏
-
各位江门市青年音响协会的会员请注意:
为配合共青团江门市委员会及江门市青年联合会在五月份举办的青年文化节活动的开展,江门市青年音响爱好者协会在5月29号下午2:00---6:30在江门市东湖雅宛龙云阁举办高级音响线材试听和音乐欣赏活动。
在此特别鸣谢<<广州佰度唱片有限公司>>提供CD唱片奖品, 和我们协会一会员提供的精美台灯一批。
另EVD的生产代理商有兴趣参与我们协会的活动请与我们联系。
·
(作者:jblfans 时间:2005-05-28 00:27:42)- TK = teak
WN = walnut
BK = blackash
RW = rosewood- TK = teak
·
(作者:tw1812 时间:2005-05-28 02:46:16)- 楼主可否问问是多少欧的?能否割爱?
·
(作者:wzhj100 时间:2005-05-28 03:35:37)- tk是teak
恭喜黑白兄又觅得一宝啊!出个不算很宝的给我吧- tk是teak
·
(作者:wzhj100 时间:2005-05-28 03:47:27)- 难得
·
(作者:一点 时间:2005-05-28 09:29:23)- 黑白兄,你到底要收多少对3/5A啊!是不是准备把所有的3/5A都收齐啊
-
·
LDH版主等懂线路的DX们帮个忙!!!谢谢了
(作者:科研级旗舰 时间: 点击数: 416)
- 收藏
-
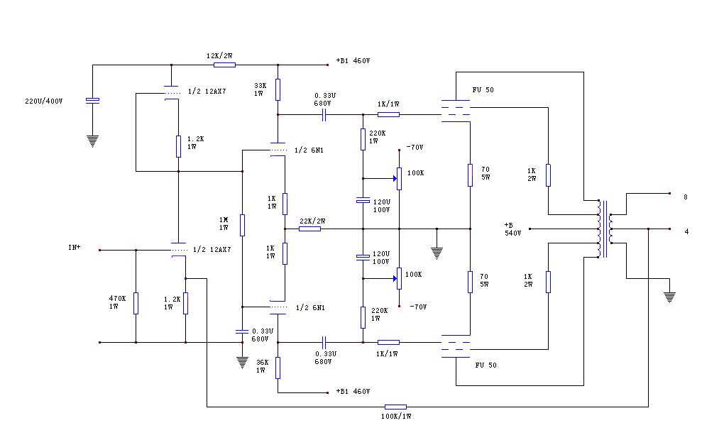
我想做FU-50的UL推挽机,别人给了这样一个线路,还有什么值得商榷的地方?
气死我了,发到胆艺轩上没人理睬,只好发到这里来。有人说6N1和FU-50的第2栅电压给的太高,怎么回事?
-
·
烧友的好消息,刚朋友来电说ARC REF2+PASS X350吐血出了.
(作者:feng 时间: 点击数: 146)
- 收藏
-
朋友说反正闲着也是浪费,就不差那一两千了,出血卖了,前段时间有兴趣的朋友不要错过这个好机会了.
